设为首页
加入收藏
无障碍阅读
长者版
首页
魅力下陆
政府信息公开
在线办事
数据开放
互动交流
专题专栏
首页
>
政府信息公开
>
法定主动公开内容
>
公益事业建设
>
教育
>
招生管理
名 称:
黄石秋季入学收费标准公布
索 引 号:
000014349/2023-64051
发布日期:
2023-08-31
发布机构:
黄石市教育局
文 号:
文件分类:
所属机构:
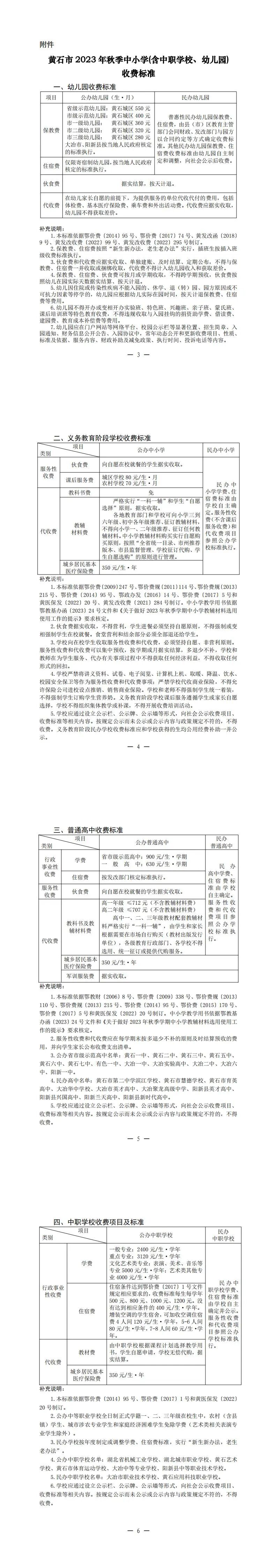
黄石秋季入学收费标准公布
中小学马上就要开学了
各位家长都在关心
黄石2023年秋季入学
要交什么费用?
交多少?
8月30日
市教育局官网公布了
黄石市2023年秋季中小学
(含中职学校、幼儿园 )
收费标准
↓↓↓