设为首页
加入收藏
无障碍阅读
长者版
首页
魅力下陆
政府信息公开
在线办事
数据开放
互动交流
专题专栏
首页
>
政府信息公开
>
法定主动公开内容
>
重大建设项目
>
项目审批、核准、备案信息
名 称:
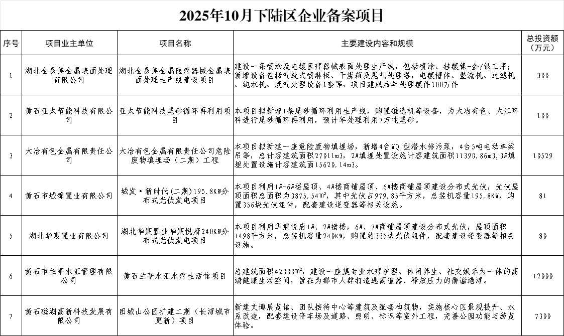
2025年10月下陆区企业备案项目
索 引 号:
000014349/2025-78943
发布日期:
2025-10-28
发布机构:
下陆区发展和改革局
文 号:
文件分类:
所属机构:
2025年10月下陆区企业备案项目