- 设为首页
- 加入收藏
- 无障碍阅读
- 长者版
黄石家电家具消费券又来啦!定好闹钟准备抢!
为落实市委市政府决策部署
支持家电、家具消费
鼓励绿色智能消费
助力全市消费加快回补和潜力释放
2022“湖北消费·智趣生活(黄石)”
家电家具专项消费券第二轮
将于9月26日20:00发放



1.发券时间:2022年09月26日20:00
2.核销时间:2022年09月26日20:00-10月07日24:00
消费券1:“满200减50”
消费券2:“满500减150”
消费券3:“满800减200”
云闪付、建行生活2家平台为2022“湖北消费·智趣生活(黄石)”专项消费券指定服务平台。市民下载注册云闪付、建行生活APP 即可抢券。
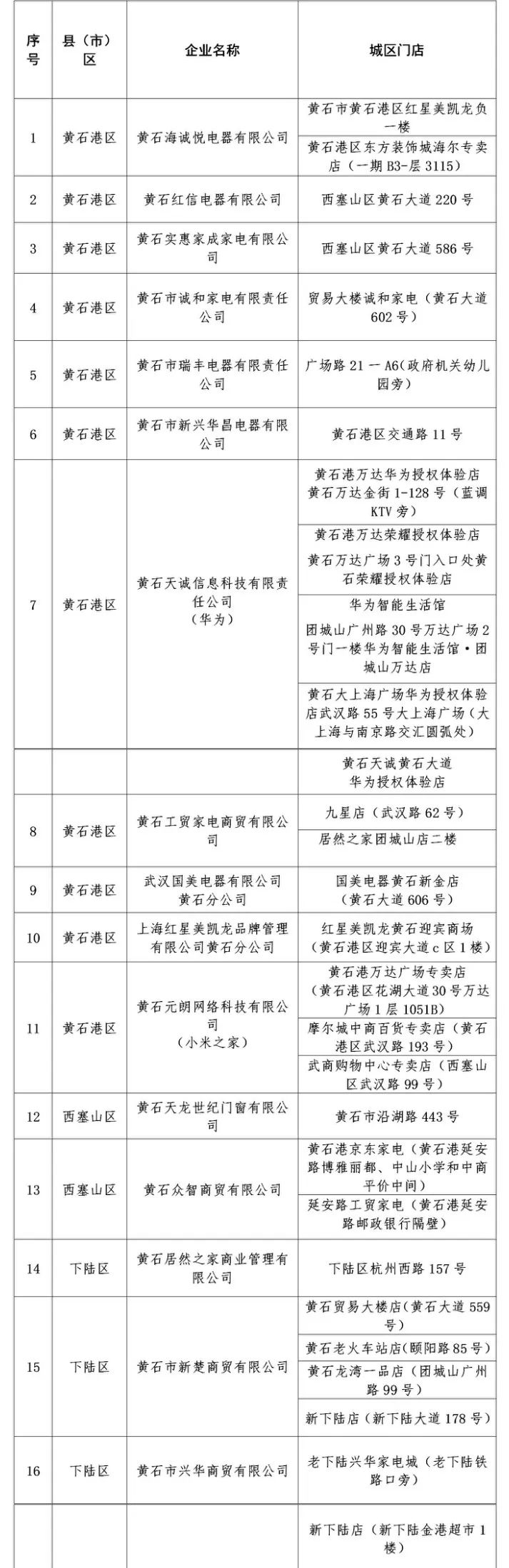
2022“湖北消费·智趣生活(黄石)”家电家具专项消费券仅在指定的37家家电、家具销售企业门店和经营场所(名单见附件)进行消费并在线支付时方能使用,不得用于充值、预存等消费。
活动期间,市内消费者根据手机GPS定位在黄石市,通过本人手机在服务平台应用程序(APP)上抢领2022“湖北消费·智趣生活(黄石)”家电家具专项消费券。在每批次消费券发放时,消费者可同时在2个服务平台抢券,但在同一平台只能从三个面额中抢领1张消费券,即每人在单个平台每批次最多只能抢领到1张消费券。
1.2022“湖北消费·智趣生活(黄石)”专项消费券活动期间,省内消费者在黄石市区域抢领的消费券仅限于在黄石市区域使用,不支持跨市州区域使用。
2.消费券可与平台、机构和商户各类优惠叠加使用。扣除平台、商家等各类优惠后的单笔消费金额须达到专项消费券规定的最低面额方能使用消费券,每张专项消费券在支付后自动核销,单笔消费仅可核销1张专项消费券。比如,核销1张面额50元的专项消费券,扣除其他各类优惠后的待支付金额需达到200元及以上。
3.逾期作废的消费券,其资金自动退回服务平台账户,滚投到下一批使用。
4.消费者抢领并使用后发生退款的消费券自动作废,其资金自动退回服务平台账户,滚投到下一批使用。
(一)为确保财政资金安全,让更多消费者能够参与本次消费券活动、扩大政策受益面,营造清朗、有序的消费券发放和使用环境,2022“湖北消费·智趣生活(黄石)”专项消费券活动期间,全市各级公安、市场监管和商务等相关部门将联手严厉打击软件抢券、消费券套现、倒买倒卖消费券以及商户参与消费券核销商品假冒伪劣、以次充好、哄抬物价等违法违规行为,对涉嫌违法违规的相关个人、机构、商户依法依规从严处理。
(二)在专项消费券投放期间,对2个服务平台37家指定企业核销的每笔消费券真实性将按一定比例进行抽查,加强消费券发放、核销过程监管,防范风险发生。
(三)对入选指定服务平台设置熔断机制。对未按协议条款履行义务(包括加大技术力量投入,有效阻止软件抢券、消费券套现等)的指定服务平台,将视情况终止其继续参与发券资格。
2022“湖北消费·智趣生活(黄石)”
家电兼具专项消费券核销企业信息表


(滑动图片查看更多)


(滑动图片查看更多)

大家定好闹钟
9月26日20:00
准时开抢!
