- 设为首页
- 加入收藏
- 无障碍阅读
- 长者版
关于征求《黄石市公共数据资源授权运营实施方案(征求意见稿)》意见的公告
征集内容
为规范公共数据资源授权运营,推进公共数据资源开发利用,释放公共数据要素价值,根据国家、省有关政策和工作要求,结合我市实际,黄石市数据局起草了《黄石市公共数据资源授权运营实施方案(征求意见稿)》,现向社会公开征求意见,欢迎社会各界人士通过信函、电子邮箱等方式提出修改意见和建议。公开征集意见时间为7天,意见反馈渠道如下:
通讯地址:黄石市开发区·铁山区金山街办园博大道289号(黄石市民之家)
收件人:黄石市数据局数据资源和安全管理科
电子邮箱:hsdsj@huangshi.gov.cn
联系电话:0714-6368025、0714-6368055(传真)
感谢您的关注和参与!
附件:《黄石市公共数据资源授权运营实施方案(征求意见稿)》
黄石市公共数据资源授权运营实施方案
(征求意见稿)
为规范公共数据资源授权运营,推进公共数据资源开发利用,释放公共数据要素价值,培育壮大黄石市数据要素市场体系,根据《国家发展改革委 国家数据局关于印发公共数据资源授权运营实施规范(试行)的通知》《湖北省公共数据资源授权运营实施办法(试行)》等要求,结合我市实际,制定本实施方案。
一、总体要求
坚持以习近平新时代中国特色社会主义思想为指导,遵循依法合规、公平公正、公益优先、合理收益、安全可控的原则,以规范公共数据运营模式、创新公共数据开发利用为核心,以激发各类数据供需主体活力,释放公共数据资源价值为目标,加快推动数据要素市场化配置改革,培育壮大数据要素市场,助力我市数字经济高质量发展。
到2027年,公共数据资源授权运营流程进一步规范,数据要素市场、安全保障体系初步形成,挂牌公共数据产品和服务达到30个,打造授权运营典型应用场景5个以上。
到2030年,公共数据资源供给规模与质量全面提升,数据要素应用广度和深度大幅拓展,数据要素市场活力显著增强,挂牌公共数据产品和服务达到100个,打造授权运营典型应用场景20个以上,建成全省数据要素市场化改革先行区和数据产业集聚区。
二、主要任务
(一)加强公共数据资源高质量供给。统筹构建覆盖全市的全量公共数据资源目录体系,促进国家和省级数据安全有序回流,推动公共数据“按需归集、应归尽归”。按照“谁管理谁负责、谁使用谁负责”的原则,加强公共数据资源规范化、标准化采集与动态更新,开展数据分类分级、数据治理和全生命周期质量控制。健全常态化数据供需对接与异议处理机制,切实提升公共数据供给质量。加快构建我市高质量公共数据资源体系,高效满足各级各部门数据共享、开放、授权运营等方面需求。(责任单位:市数据局、市直各单位、各县(市、区)人民政府、市城发集团、市东楚投资集团、市国投集团)
(二)建设公共数据授权运营平台。我市依托湖北省公共数据授权运营平台建设“黄石专区”,作为全市公共数据授权运营的统一通道。构建安全可控、可信数据开发环境,让授权公共数据在“原始数据不出域、数据可用不可见”的模式下形成公共数据产品和服务。授权运营平台提供数据管理、加工治理、运营管理、流通支撑、安全保障等核心功能,支持隐私计算等安全可信流通技术应用,确保数据资源开发利用过程可管、可控、可追溯。(责任单位:市数据局)
(三)明确公共数据授权运营模式。我市采用整体授权模式,将公共数据资源授权给符合条件的运营机构进行开发利用。逐步探索在数据增值潜力显著,利于经济社会发展、产业赋能和科学研究的部分领域,实施分领域授权或者依场景授权。数据提供单位不得擅自以合作开发、委托开发等方式变相将公共数据授权第三方进行运营。运营机构依法依规在授权范围内开展业务,按照“一数一源一标准”要求开展授权数据治理及相关服务,不得直接或者间接参与授权范围内已交付的公共数据产品和服务再开发。(责任单位:市数据局、市直各单位、各县(市、区)人民政府)
(四)建立运营机构确定与退出方式
1.运营机构确定程序。运营机构应具备较强数据产品开发、运营服务和数据安全保障能力,近3年内未发生网络安全、数据安全事件,经营状况和信用状况良好,参与运营人员符合数据安全保护有关法律法规和国家政策要求。市数据局依法依规按照公平竞争方式确定运营机构,并面向社会公示,经“三重一大”决策机制审议等程序后,与运营机构签订公共数据资源授权运营协议,协议期限不超过5年。(责任单位:市数据局)
2.运营机构退出方式。授权运营协议期满或者提前终止的,或违法相关协议规定且整改不力或拒不整改的,或被限制开展数据类生产经营活动、出现重大经营风险、受到责令停产停业等行政处罚或者刑事处罚的,或其他不适宜开展授权运营活动的情形,市数据局应终止授权运营,及时关闭运营机构在授权运营平台中的相关权限。(责任单位:市数据局)
(五)加强授权运营全过程管理
1.加强授权数据资源管理。市数据局统筹建立全市公共数据资源授权运营目录。数据提供单位按照国家、省有关规定,在湖北省公共数据资源登记平台上对纳入授权运营范围的公共数据资源进行登记。以政务数据共享方式获得的其他地区或部门的公共数据,用于授权运营的,应征得共享数据提供单位同意。聚焦公共治理、公益事业、产业发展和行业创新需求,按照“一场景一审核”原则,市数据局会同数据提供单位,对运营机构汇总形成的应用场景及数据需求清单进行审核。市财政局加强行政事业单位授权数据资源的资产管理。(责任单位:市数据局、市财政局、市直有关单位、各县(市、区)人民政府)
2.加强数据安全与监督管理。按照“原始数据不出域、数据可用不可见”的要求,加强数据授权、开发利用、产品流通等环节的安全监管。建立健全市场化运营管理机制,加强对未遵守反垄断、反不正当竞争、防范金融风险等法律法规和授权运营规则的行为进行监督检查。强化对运营机构的内控审计,严防数据加工、处理、运营、服务等环节数据安全风险。(责任单位:市数据局、市委网信办、市委机要和保密局、市国安局、市公安局、市发改委、市财政局、市审计局、市政府国资委、市政府办、黄石金融监管分局、市市场监督管理局)
3.规范数据产品开发商管理。运营机构制定数据产品开发商入驻和管理规范等,报市数据局审核同意后实施。数据产品开发商须具备成熟的数据管理和安全保障能力,经营状况和信誉良好,近3年内未发生网络安全、数据安全事件,参与运营人员符合国家法律法规和政策要求。运营机构对数据产品开发商入驻申请进行审核,并与其签订开发利用协议,定期向市数据局报送相关情况。鼓励数据产品开发商按照准入条件入驻授权运营平台,对运营机构已交付的公共数据产品和服务进行再开发,融合多源数据,提升数据产品和服务价值。(责任单位:市数据局)
4.加强公共数据产品和服务管理。推动运营机构联合数据产品开发商,共同开展公共数据应用场景设计、开发适应市场需求的公共数据产品和服务。运营机构利用公共数据资源开发形成的数据产品和服务,在发布前应提交市数据局组织合规审核,审核通过后在湖北省公共数据资源登记平台进行登记发布,涉及交易的,在湖北省数据流通交易平台或其他依法设立的数据交易场所挂牌,对于用于公共治理、公益事业的,免费提供,用于产业发展、行业发展的,可收取公共数据运营服务费。公共数据运营服务费实行政府指导价管理,执行国家和省公共数据价格管理相关政策。(责任单位:市数据局、市发改委、市财政局)
(六)打造一批授权运营典型场景。围绕全市经济社会发展需要,加强挖掘梳理我市公共数据重点运营领域和典型应用场景,对应用场景的经济价值、社会价值、商业模式以及数据需求的合理性、必要性等开展评估。优先鼓励支持在与社会民生紧密相关、行业增值潜力显著和产业战略意义重大的金融服务、住房建设、商贸流通、教育教学、文化旅游、交通运输、医疗健康、城市治理等领域重点突破,打造示范性强、显示度高、带动性广的典型应用场景。(责任单位:市数据局、市发改委、市教育局、市科技局、市经信局、市财政局、市人社局、市资源建设局、市住更局、市交运局、市农业农村局、市商务局、市文旅局、市卫健委、市城管委、市市场监管局、市医保局、市政务局、市公积金中心等有关单位、各县(市、区)人民政府)
(七)积极培育数据要素市场生态。鼓励引导我市各企事业单位深度参与公共数据资源授权运营和数据资产评估入表工作,持续增强技术创新、产品开发与流通交易能力,更好地适应数据要素市场发展需求。通过壮大专业主体、完善服务链条,加快构建协同共生、活力充沛的数据要素市场生态。力争在我市培育一批创新能力强、发展潜力大的数据产品开发商和第三方专业服务机构,为全市公共数据资源高效运营和价值释放提供有力支撑。(责任单位:市数据局、市直各单位、各县(市、区)人民政府)
三、实施步骤
第一阶段:授权运营基础框架构建(2026年12月前)。依法合规确定公共数据资源运营机构,签订公共数据资源授权运营协议,搭建授权运营平台。探索在金融、房产、医疗等领域开展数据产品和服务开发及运营活动。引入和培育数据产品开发商和第三方服务机构,推动公共数据与社会数据融合开发利用。
第二阶段:数据应用场景深化(2027年1月—2027年12月)。完善数据激励政策和考核评价体系,形成可落地的公共数据收益分配机制,驱动数据资源高效供给与开发利用。指导运营机构完善数据产品和服务合作开发机制,实现公共数据供给、治理、开发、运营、应用、安全保障的全链条高效协同。到2027年,挂牌公共数据产品和服务达到30个,打造授权运营典型应用场景5个以上。
第三阶段:繁荣数据要素市场(2028年1月—2030年12月)。全面增强数据运营能力与产业带动效应,吸引更多数据产品开发商参与公共数据开发利用,孵化基于数据驱动的新业态与新模式,推动数据要素与传统产业、实体经济全面融合,培育数据要素市场主体,基本建成全省数据要素市场化改革先行区和数据产业集聚区。到2030年,挂牌公共数据产品和服务达到100个,打造授权运营典型应用场景20个以上。
四、保障措施
(一)强化组织领导。充分发挥市数据资源规划建设和数字经济发展领导小组统筹协调作用。市数据局作为我市公共数据整体授权运营的实施机构,负责统筹推进全市公共数据资源体系建设、授权运营具体实施、全流程监管和运营成效评估。网信、发改、财政、公安、国安、保密、国资、审计、金融、市场监管等部门按照各自职责指导和监督公共数据资产管理及公共数据资源授权运营、定价、数据产品流通交易等工作。(责任单位:市数据局、市委网信办、市发改委、市财政局、市公安局、市国安局、市委机要和保密局、市政府国资委、市审计局、市政府办、黄石金融监管分局、市市场监督管理局)
(二)健全管理机制。一是建立数据质量管控机制。市数据局建立数据质量监测和评价、问题数据纠错、异议核实与处置机制,不断提升数据质量。数据提供单位加强源头数据质量管理,建立数据申请常态化审核机制,确保数据供给及时、准确、完整、一致。二是建立运营情况披露机制。市数据局定期向社会披露授权对象、内容、范围和时限等。运营机构定期向社会披露公共数据资源使用情况,接受社会监督。三是建立收益分配机制。按照“谁投入、谁贡献、谁收益”原则,建立政府、企业间公共数据资源授权运营收益分配及动态调整机制,依法依规保护各参与方利益及数据资源资产权益。四是建立创新容错机制。在依法合规和风险可控前提下,支持技术、模式和机制创新,对符合改革方向的探索性举措实行包容审慎监管,营造有利于数据要素市场化配置的创新环境。(责任单位:市数据局、市财政局、市直有关单位)
(三)加强评估评价。公共数据资源授权运营实行动态备案和年度报告制。定期组织对本地区的公共数据资源授权运营情况进行评估,构建系统化、可量化的运营评价机制,全面保障公共数据资源授权运营的合规性、效益性与安全性,评估结果作为运营机构资格终止或者再次申请授权运营的重要依据。建立公共数据贡献评价指标,从数据质量、审核时效、应用情况等维度,对数据提供单位数据贡献情况进行评价,评价结果作为信息化项目立项、试点示范申请、优秀案例评选等重要参考。(责任单位:市数据局、市发改委、市财政局)
附件:
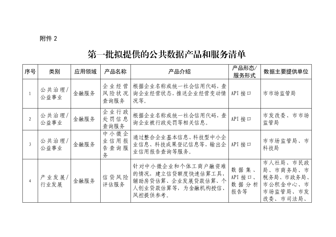
1.第一批拟授权运营公共数据资源目录清单
2.第一批拟提供的公共数据产品和服务清单






