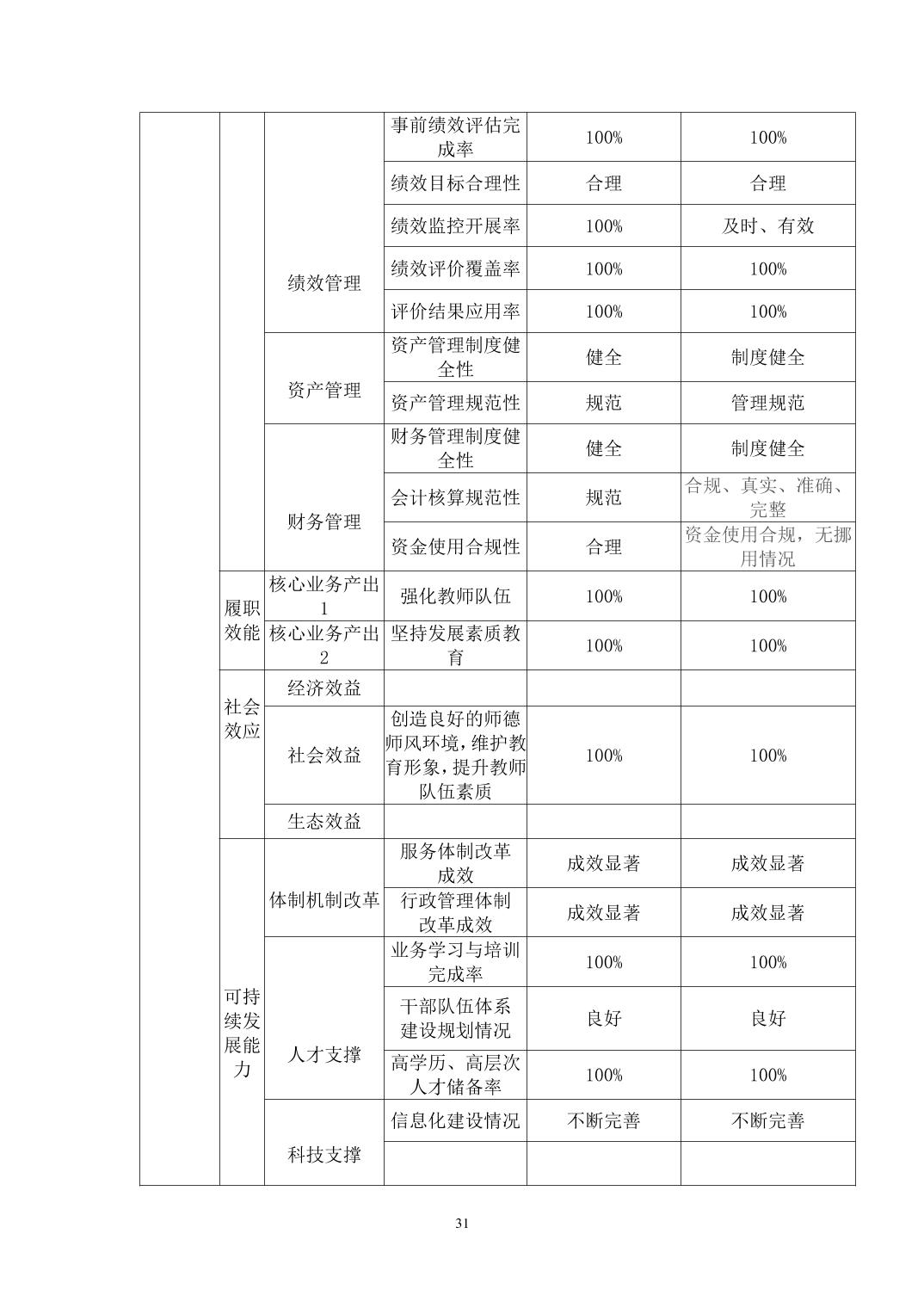
名 称: 下陆区教育局(汇总)2024年度部门决算
索 引 号: 000014349/2025-71131 发布日期: 2025-09-19 发布机构: 下陆区教育局
文 号: 文件分类: 所属机构: